Organisatiestructuur vv Hollandscheveld
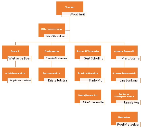
Hieronder ziet U / zien jullie de organisatiestructuur van vv Hollandscheveld op dit moment.
Onder elk bestuurslid hangen de commissies die onder zijn takenpakket vallen en daarbij de naam van de voorzitter van de commissie.
Heeft U / heb jij vragen op een bepaald gebied dan kunt U / kun jij dus in gesprek gaan of een mail sturen naar de betreffende voorzitter van de commissie. De mailadressen vindt U / vind jij onder het menu op de website. Onder het kopje ‘Algemeen’ staan alle commissies vermeld.
Hiermee hopen we een stukje verduidelijking te brengen in de communicatie en organisatiestructuur bij onze vereniging.
Het Bestuur


